在岁末之际,回望整年度的中国当代艺术展览,首先浮现在脑海中的,便是那些热闹非凡的“大型个展”,尤其是具有三十年总结性的展览,频繁的成为行业聚焦点。“2015年就像一个分水岭,突然冒出来很多个好个展。” 批评家鲁虹这样总结2015年的当代艺术展览现象,“几年前业界的很多学者都提出了一个问题,那就是中国当代艺术研究对于个案研究的缺乏,现在到了补课的阶段。”在85三十年的时间节点上,这似乎成为了很多美术馆、艺术家和研究者达成的共识。在大的经济背景影响之下,艺术行业也在2015年整体回调,而艺术家个展却在各地扎堆出现,不知是借了85三十年的东风带来的热闹,还是中国当代艺术发展真的进入一个新的阶段?

2011-2015,50位中国当代艺术家重要个展盘点
2015,大型个展的云集与崛起
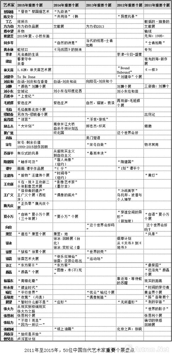
雅昌艺术网试着盘点了50位相对活跃的中国当代艺术家自2011年以来的重要个展情况,有43位艺术家在本年度举办了重要个展,其中不乏多个带有总结性的回顾展,这样的数字远远超过之前五年。盘点国内重要艺术机构近五年来所推出的重要艺术家个展情况,2015年同样呈现总体上升趋势。悉数2015年的综合类大型个展,主要包括今日美术馆举办的吕胜中、戴耘、庞茂琨、魏东等个展,尤伦斯当代艺术中心的刁德谦、肯特里奇、刘韡三大个展,龙美术馆的李津、丁乙、徐震大型个展,北京民生的夏小万三十年回顾展,湖北美术馆的魏光庆大型个展,苏州博物馆推出的徐累、沈勤、王璜生、喻红、赵刚个展,合美术馆的傅中望手稿研究展、张大力之路等。
并非只是美术馆与当代艺术机构,这样的现象已经延伸至画廊、博物馆,包括泉空间近一两年内推出的傅中望、方力钧、王广义个展,蜂巢艺术中心推出的梁铨、宋陵回顾展等大型个展同样引人注目。无论是借85三十年的东风,亦或是源于艺术机构的阶段性调整,似乎业界都意识到了这样的趋势,2015年的确是“大型个展云集”的一年。

资料图
尤伦斯当代艺术中心馆长田霏宇在总结2015年的展览时这样回顾:“确实,在UCCA2015年度最重要的三个展览都是个展,而且都在不同层面具有一点儿回顾的意思,分别是肯特里奇、刁德谦和刘韡。”他认为这样的展览安排是否跟这个时间节点有关系也很难说,但是相对于2007年的’85新潮大型回顾展至2013年的开年大展《ON|OFF》,UCCA这两年的确没有大型群展的计划,上一次比较大的群展是2014年5月份的“戴汉志:5000个名字”,尤伦斯在2015年和2016年都没有大型群展的计划。”
如果说2007年尤伦斯的到来之时,正是学界开始探讨中国当代艺术史,所以在那时做一个85回顾展其实是非常恰当的。包括桑斯做的《中坚:新世纪中国艺术的八个关键形象》和田霏宇做的《ON|OFF》,都是在特定的时间段起到了某一些作用。田霏宇认为:“但是在国内,这样的方式不再有效。反而是像肯特里奇、刁德谦这样的展览,即使观众数量并没有想象的多,但能够在业内更能够引起共鸣和讨论。大型群展并非不能做,却是需要具有非常高度的判断才能够被人吸引、被人记住。”

2015年2月,尤伦斯当代艺术中心刘韡个展《颜色现场》
田霏宇觉得,对于UCCA来说,在《ON|OFF》之后,至少是在青年艺术家这一层面,最近没有必要再去做大型总结性展览。“我们可能更愿意去做我们的‘新倾向’系列,就像2015年的何翔宇、陶辉和李明一样,2016年将会推出郝敬班、唐纳天和王海洋三位的个展。我觉得以这种中小型的个展给年轻艺术家一些机会,可以完成的呈现艺术家的创作,最近我觉得这样做比较符合这段时间的一些特征。”UCCA在2016年重点推荐的展览除了“新倾向”系列之外,还包括劳森伯格、曾梵志等重要个展。