集邮者讯(JiCang.vip),前段时间小集发文呼吁的《
《国家公园》邮票使用上的「BUG」呼吁中国邮政早日制定新标准!
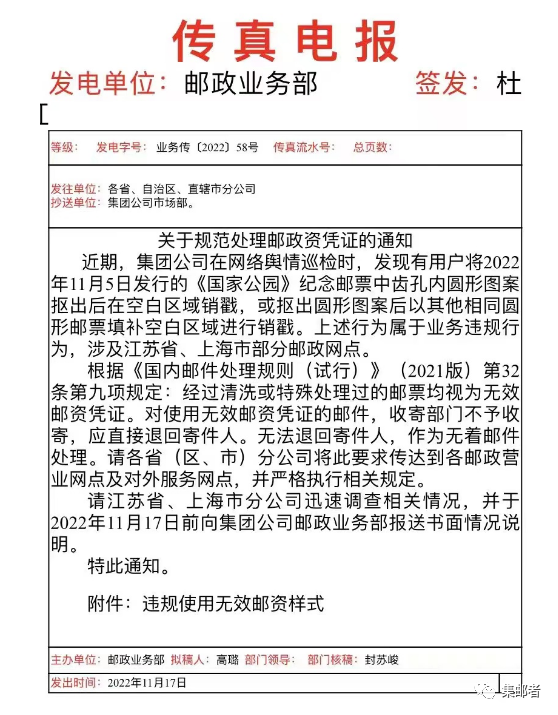
》目前邮政业务部已正式通知反馈,这套邮票抠出的空白区域等方式,均为业务违规行为,属于无效邮资,通知如下:

可以看到通知中的第一句话:网络舆情巡检时发现的
这说明邮友们的对于这套邮票的声音,官方是可以听到的

客观来讲,中国邮政能直面这次的舆情并做出正式的通知,无论如何来说这点是值得鼓励的。说明大家的声音是可以被听到,同时也可以做出相应的处理的。这是进步的表现。
当然提升空间还是很大,如果异形的邮票提前公示说明,或完善邮票的处理方式,全国统一进行培训,官方的规则规范的支撑,有理有据,也可以规范实寄封制作,还是那句话"无规矩不成方圆",提前制定好的规则,也用不着事后再通知了。
在集邮圈内,商业违规,侵权得太多,这方面还是需要邮政来规范和完善。就像国家邮政局在2021年12月31日,明确规定邮政企业不得拒绝限制邮票做为邮资凭证的作用后,包裹群贴票的小伙伴使用邮票贴包裹,基本没有阻力的,这就是为什么说要有规范支持。
对于负面舆情处理的一小步,也是进步,希望未来对于邮票的发行、使用等各方面规范越来越完善吧。
事件回顾:
10月29日,小集发文
《国家公园》邮票中撕掉了圈内的圆形图案后,还算邮资吗?
,邮友们讨论激烈各抒己见。
11月17日,中国邮政集团,正式发文通知《国家公园》等抠图方式,邮资无效。
对于异形邮票,在设计上创新是支持鼓励的同时,也需要更多规避邮票使用上可能会造成的违规行为,因此还是需要提前预判,形成文件规范,这样才能规范集邮行业,而不是让市场追逐各类早产封,违规封,伪造公函封,未授权使用邮票制作封片商业用途。这些都需要治理的。
而这次违规的地区中都是我国比较发达的地区,在业务上的违规操作,也不是第一次了,可以说屡见不鲜:


中国邮政的本次处理通知,是开了一个好头!
对于违规封的态度,不应讨论价值
而是抵制,否则只会越玩越偏